AI時代の教育を提唱
ホーム
実績/プロフィール
講演
著書/記事
情報
メルマガ登録
お問い合わせ
ホーム
実績/プロフィール
講演
著書/記事
情報
メルマガ登録
お問い合わせ
2025年09月29日
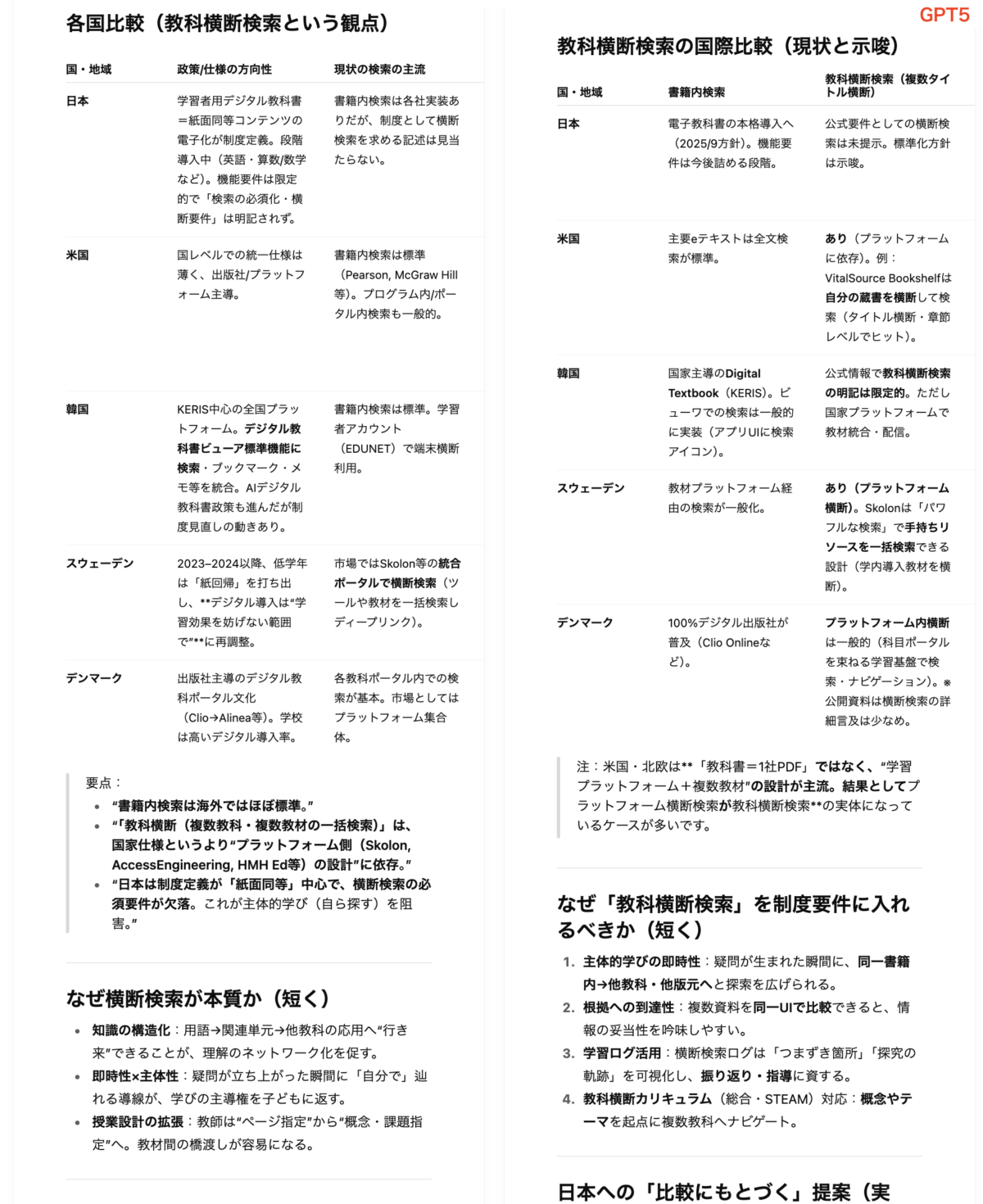
デジタル教科書:[教科横断検索]機能ー日本と海外の比較
生成AI:GPT-5
生成AI:Grok
生成AI:Gemini